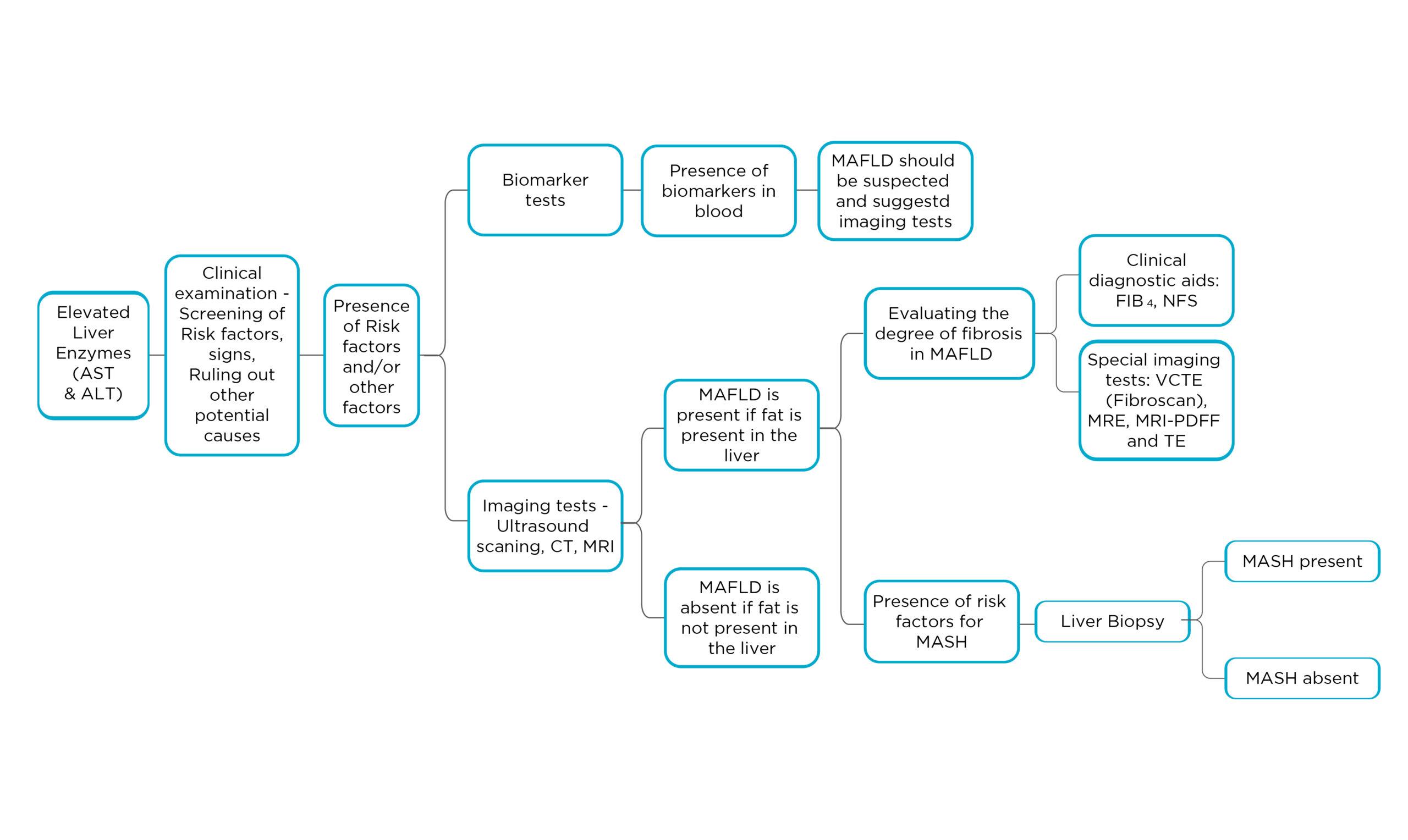
Since both MASLD and MASH do not show any symptoms they are very often incidentally diagnosed during routine blood tests with elevated liver enzymes or ultrasound scanning done for reasons other than fatty liver. Doctors diagnose both MASLD and MASH by using various diagnostic tools.




